Instance Verification Kit (IVK)
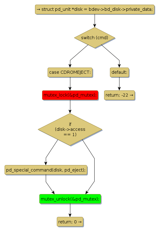
mutex lock @ [20306+22+/linux-3.19-rc1/drivers/block/paride/pd.c]
Instance Signature: pd_mutex
|
The Matching Pair Graph:
|
|
Function Name
|
Control Flow Graph (CFG)
|
Events Flow Graph (EFG)
|
Source Correspondence
|
|
pd_ioctl
|
|
|
[20125+8+/linux-3.19-rc1/drivers/block/paride/pd.c]
|